灭火类

干粉泡沫联用消防车

汕德卡12吨干粉泡沫消防车

产品型号:BLT5290GXFGP120/S6
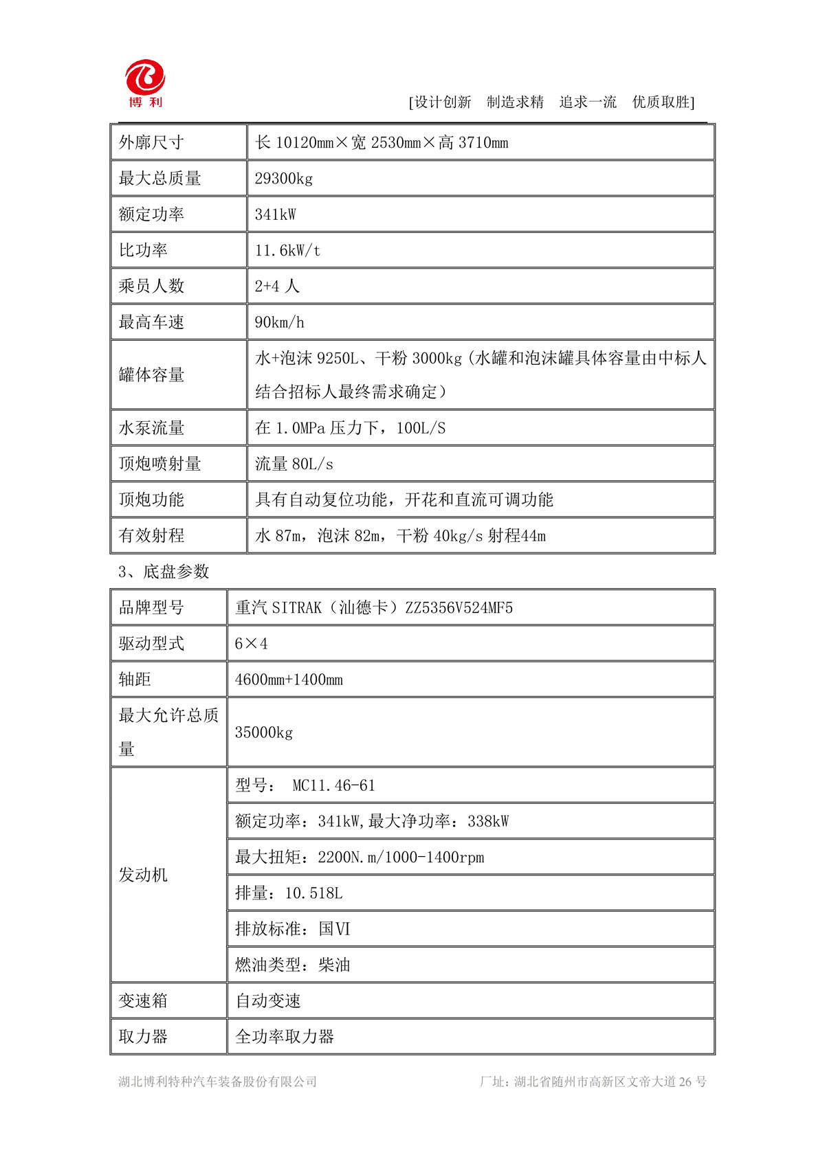
外廓尺寸:10120mm×2530mm×3710mm
产品详情

BLT5290GXFGP120S6干粉泡沫联用消防车——6×4√_01.jpg

BLT5290GXFGP120S6干粉泡沫联用消防车——6×4√_02.jpg

BLT5290GXFGP120S6干粉泡沫联用消防车——6×4√_03.jpg

BLT5290GXFGP120S6干粉泡沫联用消防车——6×4√_04.jpg

BLT5290GXFGP120S6干粉泡沫联用消防车——6×4√_05.jpg

BLT5290GXFGP120S6干粉泡沫联用消防车——6×4√_06.jpg

BLT5290GXFGP120S6干粉泡沫联用消防车——6×4√_07.jpg

BLT5290GXFGP120S6干粉泡沫联用消防车——6×4√_08.jpg

BLT5290GXFGP120S6干粉泡沫联用消防车——6×4√_09.jpg

BLT5290GXFGP120S6干粉泡沫联用消防车——6×4√_10.jpg

BLT5290GXFGP120S6干粉泡沫联用消防车——6×4√_11.jpg

BLT5290GXFGP120S6干粉泡沫联用消防车——6×4√_12.jpg

BLT5290GXFGP120S6干粉泡沫联用消防车——6×4√_13.jpg

BLT5290GXFGP120S6干粉泡沫联用消防车——6×4√_14.jpg

BLT5290GXFGP120S6干粉泡沫联用消防车——6×4√_15.jpg

BLT5290GXFGP120S6干粉泡沫联用消防车——6×4√_16.jpg

BLT5290GXFGP120S6干粉泡沫联用消防车——6×4√_17.jpg

BLT5290GXFGP120S6干粉泡沫联用消防车——6×4√_18.jpg

BLT5290GXFGP120S6干粉泡沫联用消防车——6×4√_19.jpg


上一篇:没有了!

下一篇:汕德卡6吨干粉消防车

二维码

扫一扫 加微信