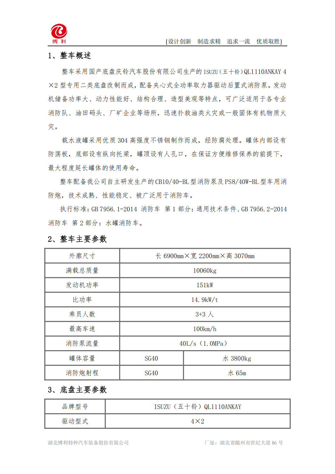
灭火类

水罐消防车

庆铃4吨水罐消防车

产品型号:BLT5100GXFSG40/Q6
外廓尺寸:6900mm×2200mm×3070mm
产品详情

BLT5100GXFSG40Q6-水罐消防车—3.8方庆铃700P—4×2_00.png

BLT5100GXFSG40Q6-水罐消防车—3.8方庆铃700P—4×2_01.png

BLT5100GXFSG40Q6-水罐消防车—3.8方庆铃700P—4×2_02.png

BLT5100GXFSG40Q6-水罐消防车—3.8方庆铃700P—4×2_03.png

BLT5100GXFSG40Q6-水罐消防车—3.8方庆铃700P—4×2_04.png

BLT5100GXFSG40Q6-水罐消防车—3.8方庆铃700P—4×2_05.png

BLT5100GXFSG40Q6-水罐消防车—3.8方庆铃700P—4×2_06.png

BLT5100GXFSG40Q6-水罐消防车—3.8方庆铃700P—4×2_07.png

BLT5100GXFSG40Q6-水罐消防车—3.8方庆铃700P—4×2_08.png

BLT5100GXFSG40Q6-水罐消防车—3.8方庆铃700P—4×2_09.png

BLT5100GXFSG40Q6-水罐消防车—3.8方庆铃700P—4×2_10.png


二维码

扫一扫 加微信